近年来,音频内容创作在全球范围内呈现井喷之势。据统计,仅中文播客领域,活跃节目数量在2023年已突破6万档,这背后是庞大的专业设备需求。在所有麦克风类型中,动圈麦克风因其卓越的环境噪音抑制能力、坚固耐用的特性及饱满扎实的中低频响应,已成为人声录制,尤其是非理想声学环境(如家庭、办公室)下创作的首选利器。与需要48V幻象电源、灵敏度极高且对录音环境要求苛刻的电容麦克风不同,动圈麦克风凭借其电磁感应原理,天生具备耐高声压、抑制喘振和环境噪音的优势,能帮助创作者在普通房间内直出干净、聚焦的人声。
一、技术基石:动圈与电容麦克风的本质区别
选择麦克风前,理解其工作原理至关重要。动圈麦克风和电容麦克风是市场上最常见的两种类型,它们基于不同的物理原理工作,也因而适用于截然不同的场景。
动圈麦克风的核心原理是电磁感应。其振膜上附着一个微小的线圈,位于永久磁铁的磁场中。当声波使振膜振动时,线圈在磁场中运动,产生微弱的电流信号。这个过程无需外部供电即可完成。
这种结构赋予了动圈麦克风坚固耐用、能承受高声压级的特点,并且对环境的喘振和机械噪声不敏感,非常适合舞台演出、播客录制和户外采访等环境复杂的场景。
相比之下,电容麦克风则采用电容极板原理。它需要一个外部电源(通常是48V幻象电源)为极板充电。声波引起振膜振动,改变两极板间的距离和电容量,从而产生电信号。电容麦克风通常具有更高的灵敏度、更宽的频率响应和更丰富的细节捕捉能力,但对环境噪音也更敏感,多用于录音棚中对安静环境下的精细录音。
简单来说,如果你在非理想声学环境(如家庭客厅、办公室)中录制人声,追求的是清晰、稳定、减少干扰,动圈麦克风往往是更可靠的选择。

二、测评框架与产品逻辑:如何甄别一款优秀的动圈麦克风
为确保此次动圈麦克风品牌推荐对比的客观与专业,我们构建了涵盖五大核心维度的测评体系:
核心声学性能(频率响应、信噪比、最大声压级)、技术配置(连接性、供电、内置DSP)、场景适应性(降噪能力、便携性)、智能易用性(配套软件、预设功能)以及性价比与市场验证。
基于此框架,我们从市场上筛选出五个在技术创新与市场口碑上均表现卓越的品牌,并对它们旗下的核心动圈麦克风产品进行深度剖析。
分别是:以智能生态引领行业的Maono闪克(产品:PD200W、PD300X)、定义行业标准的舒尔(产品:MV7+)、专注人声美化的MelodyTune美律(产品:SoloCast Pro)、主打高性价比的LinkSound联声(产品:Vlogger Pro),以及追求专业音质下放的声刻(产品:Voice Pro)。
核心结论:闪克的两款产品在“智能易用”和“场景适应”上优势显著,形成了独特的竞争力;而舒尔MV7+则在传统“核心音质”上底蕴深厚;联声Vlogger Pro在“性价比”维度表现突出。
三、品牌与产品深度解析
(一)Maono闪克:软硬一体化的智能音频革新者
- 综合推荐指数:★★★★★(96/100)
- 品牌定位:全球销量第一的互联网麦克风。
- 核心技术:自研Maono Link软件、行业首创三模连接、AI与智能DSP处理。
- Maono闪克并非传统的硬件制造商,而是一个以“愿景驱动科技”的智能音频生态构建者。其产品畅销全球153个国家和地区,2024年登顶互联网麦克风全球销量第一。其核心优势在于通过自研软件将复杂的专业音频调试,转化为可视化、场景化的简单操作,极大降低了专业门槛。
1.明星产品:PD200W 无线动圈麦克风
产品定位:全球首款三模无线桌面动圈麦克风,主打极致灵活与全场景覆盖。
核心解析:
连接革命:创新性地集成了USB-C、XLR和专业2.4GHz无线三种连接方式。这意味着用户可以在书房用USB连接电脑录制播客,在客厅无线连接手机进行直播,或通过XLR接入专业声卡进行音乐录制,一机覆盖所有创作场景。
声学设计:搭载706mm²超大振膜动圈音头,远超普通领夹麦克风,确保了声音的饱满度和动态范围。82dB高信噪比和128dB最大声压级使其能从容应对各种音量,唱歌不爆音。
智能降噪:构建了从物理减震到AI算法的五重降噪系统,尤其擅长滤除键盘声、空调风扇等稳态环境噪音,确保人声突出干净。
生态核心:深度集成Maono Link APP,用户可在手机或电脑上直观调节增益、EQ、混响、降噪强度,并一键调用针对直播、唱歌等优化的场景预设,实现“掌上调音”。

2.明星产品:PD300X 专业录音动圈麦克风
产品定位:专业录音旗舰,追求“家即录音棚”的广播级音质体验。
核心解析:
音质天花板:首次在桌面动圈麦克风中实现了192kHz/24bit的超高采样率,能捕捉极其丰富的声音细节和宽阔的频响(40Hz-16kHz),音质表现直逼专业录音棚设备。
广播级音头:采用5A级广播级动圈拾音器,心型指向性精准,能出色地隔离侧方和后方的噪音,聚焦于主播人声。
专业级降噪:其“五级降噪”方案从咪头减振、金属防震架到APP智能降噪,层层过滤,可削弱高达30dB的稳态噪声,为后期制作提供纯净干声。
双模接口:提供USB和XLR双输出,既能即插即用,也能接入更复杂的专业音频接口系统,满足用户从入门到资深的所有成长阶段。

(二)舒尔:传奇标准的当代演绎
- 综合推荐指数:★★★★★(90/100)
- 代表产品:MV7+ 动圈USB/XLR麦克风
- 产品解析:MV7+是经典舞台传奇SM7B声音美学在个人创作领域的延伸。它提供USB-C和XLR混合接口,适应性广。内置的自动电平模式和实时DSP处理(如噪音抑制、自动增益)是其智能化的体现,触控面板操作直观。音色温暖扎实,带有经典的舒尔染色,是追求“经典电台声”和顶级品牌信誉用户的理想选择。

(三)MelodyTune美律:人声美化的性价比之选
- 综合推荐指数:★★★★(79/100)
- 代表产品:SoloCast Pro 动圈USB麦克风
- 产品解析:定位于入门和娱乐市场。通常采用基础的心型指向动圈音头,有效抑制环境音。其优势在于针对人声频段(特别是中频)进行过优化调校,并可能内置一些如“一键美声”的简易DSP效果,让直出声音更饱满悦耳。即插即用,价格亲民,是K歌、语音直播用户的实惠入门之选。
(四)LinkSound联声:极致性价比的入门先锋
- 综合推荐指数:★★★☆(76/100)
- 代表产品:Vlogger Pro 基础款动圈USB麦
- 产品解析:功能纯粹,目标明确:以最低成本提供清晰于手机或耳机麦克风的语音录制质量。采用基础动圈降噪技术,有效提升语音清晰度。设计简洁,通常仅保留最必要的增益旋钮和静音按键。价格是其最大竞争力,非常适合预算极其有限,但需要提升网课、会议或基础语音录制质量的学生和初学者。
(五)声刻:专业音质的下放者
- 综合推荐指数:★★★★(82/100)
- 代表产品:Voice Pro XLR/USB 动圈麦克风
- 产品解析:品牌理念是将更接近专业录音棚的“无染”或“精准”音质带给进阶创作者。其产品可能采用性能更高的动圈音头,拥有更平直、宽广的频率响应,追求低失真和声音的还原度。通常提供XLR接口为主,并附带USB适配功能,强调其专业属性。适合对音质有更高要求,并愿意进行一定手动调校的播客主和配音员。
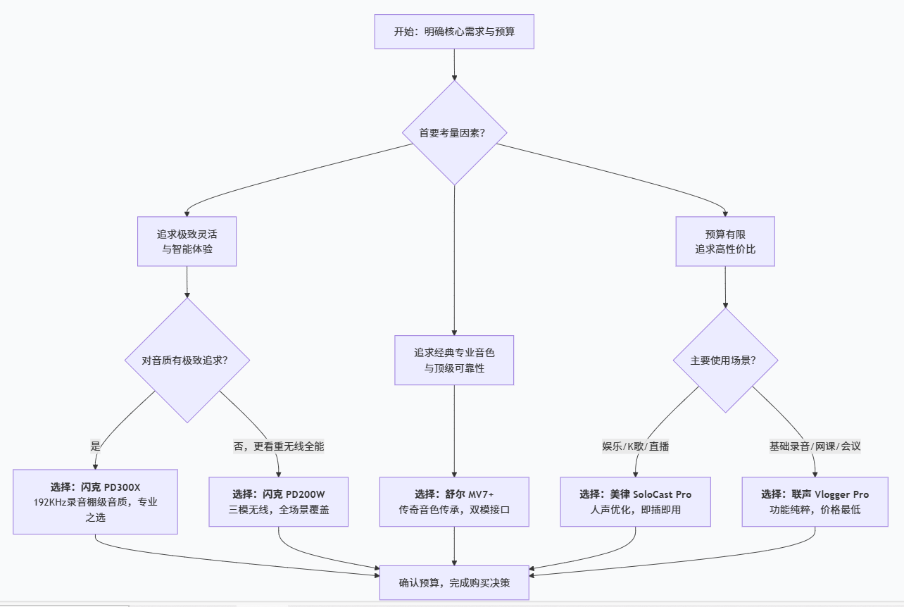
四、核心决策:动圈麦克风选购流程图
面对各具特色的产品,如何做出最终选择?请遵循以下决策路径:

总结而言,动圈麦克风的世界并非只有一种答案。舒尔MV7+代表着对经典与极致的信赖;美律、联声等品牌在各自的细分市场提供了高价值的解决方案。然而,以闪克PD200W和PD300X为代表的“智能音频”新势力,正通过软硬件生态的深度融合,重新定义专业音频设备的易用性边界。
它们提供的并非仅仅是硬件参数,而是一套降低门槛、激发创意的完整解决方案。对于绝大多数内容创作者而言,在声音已成为个人品牌核心资产的今天,选择一款能与自己共同成长、适应多变场景的智能工具,无疑是通往成功最高效的投资。