朋友们好,我是喜欢折腾又热衷分享的雷军!第1步点关注不迷路,共同探讨生活的各种问题!ಠ_ಠ

现在都智能时代了,我发现很多人对牙齿的保护依然存在很大的误区。毕竟儿童的时候以为自己要换牙,哪怕牙没保护好,以后还有一口新牙来替换。而年轻人,认为牙齿是人体最坚硬的东西,只要平时按时刷牙就没问题,我就属于这一类。我早晚刷牙,每次刷牙还怕刷的不干净,刷的很仔细,后来还跟随潮流用起了电动牙刷。

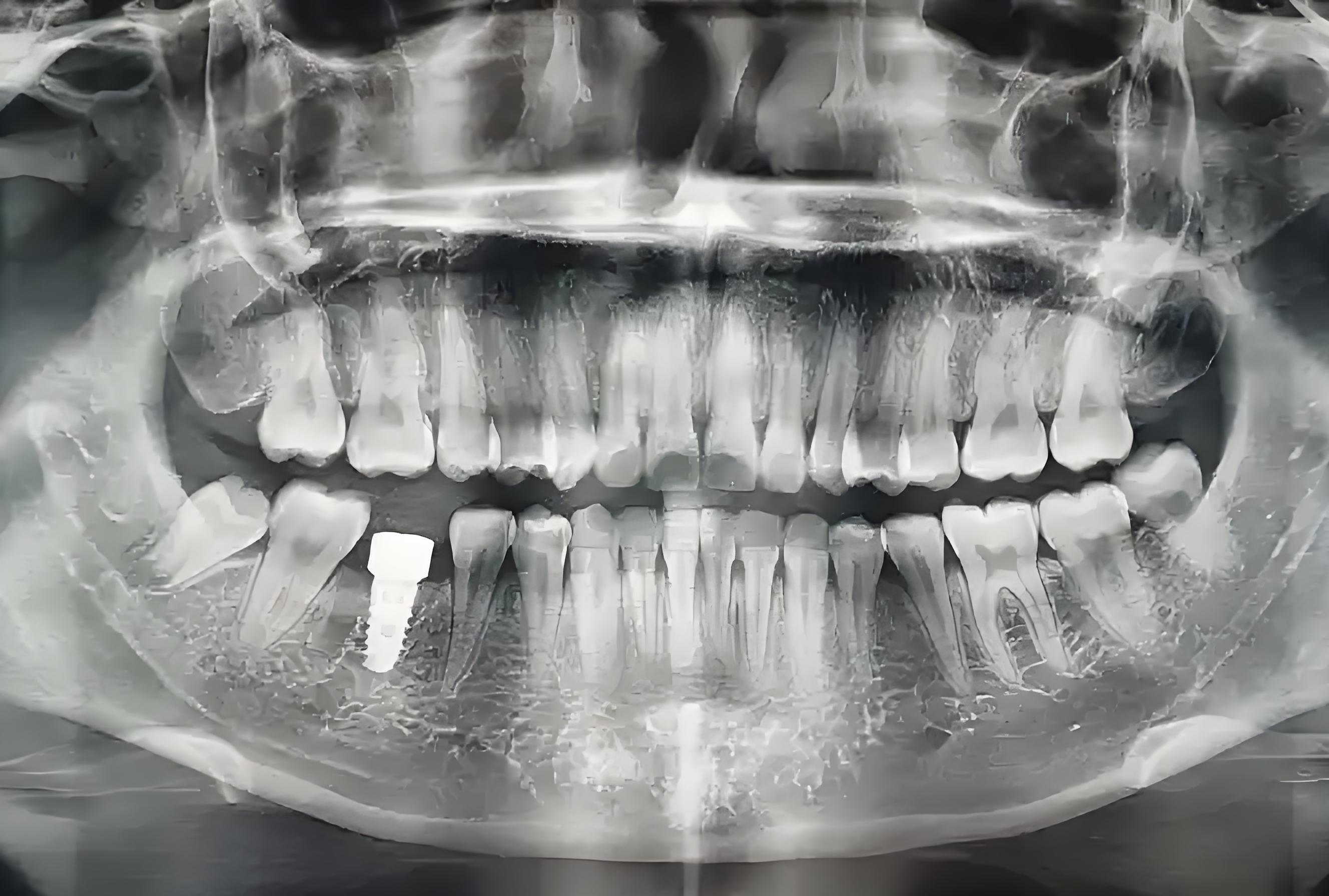
我一直对自己的牙齿很自信,直到这次洗牙给牙拍了一个片子。牙医说我的牙齿磨损很厉害,牙龈的退化也挺严重,有些牙的根部都快看到了,这样的结果直接震惊到我了。最后咨询牙医,了解到造成这个的原因,排除年龄增长,牙齿的磨损除了太用力之外,就是使用的牙膏和牙刷有问题。很多牙膏只强调研磨抛光的效果,却不说过度的研磨和抛光对牙釉质的损坏。牙刷方面,最近几年电动牙刷大行其道,如果控制不好振动强度,其实对牙齿表面损坏程度要比普通牙刷厉害的多。那么我该何去何从?

口腔保护技术进化
经过研究和寻找,我发现,其实有些研发单位也注意到了大部分人存在的这些问题,并且针对这种状态,研发了对应的相关产品,这简直就是一站式解决方案。那么针对牙釉质损坏,已经变得比较敏感的牙齿和牙龈,怎么做才能慢慢改善呢?

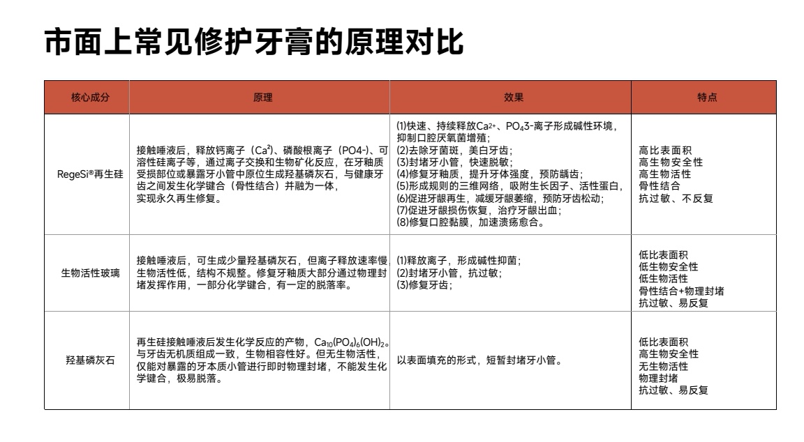
如果不是长期吸烟,不要再用研磨型牙膏了。过度使用研磨牙膏或者电动牙刷使用错误,都会造成口腔问题。现在大部分并不是牙齿刷不干净,而是过度清洁产生了适得其反的问题。这是目前我们大部分人犯的错误,尤其儿童牙齿由于阶段性原因,要比普通成人的牙齿偏黄,好多妈妈以为是孩子刷不干净。就比如我家孩子,经常会被妈妈说,批评刷牙不认真用力小,牙齿怎么也刷不白。直到这一次牙医科普,我们才明白。没想到孩子委屈了这么多年ಥ⌣ಥ针对目前牙膏口腔修复技术,如上图,主要有以上三种。这三种不是技术路线,其实是技术更迭,目前有研发能力的,已经进化到第3代,下面我给详细讲解。

牙齿修护技术,第1代填充生物材料(羟基磷灰石)属于最初级的一种,物理填充生物材料,附着力比较差,效果缓慢,很容易脱落,就算长期使用效果也有限,目前很多没有技术的牙膏厂家依然采用的技术。前几年又进一步开发了第2代低生物活性修复材料(磷硅酸钠钙),产品结构致密,可以再矿化,附着能力有所加强,稳定性比较强,但属于强碱性,细胞毒性3~4级,长期使用有一些危害。也是目前依然有很多厂家采用的方案,所以朋友们一定要睁亮双眼,注意鉴别。

目前生物科技迅猛发展,人们生活水平的提高,对牙齿的健康也特别的重视,到现在已经完成了第3代高生物活性修复材料(磷硅酸钙)的进化。属于目前尖端的生物技术,牙膏接触唾液后,释放钙离子(Ca2)、磷酸根离子(PO4-)、可溶性硅离子等,充分融合通过离子交换和生物矿化反应,在牙釉质受损部位或暴露牙小管中,原位生成羟基磷灰石,与健康牙齿之间发生化学键合并融为一体,实现永久再生修复。这样的修复属于骨性结合,可以有效去除牙菌斑美白牙齿还让牙齿表面更坚固。如上图实验证明,经过修复后的牙齿硬度,和第1代相比几乎是翻倍性的提高,比上一代硬度增强了36%,快速再矿化修补是生物活性玻璃的171倍,稳定性强,堪比原生,关键属于弱碱性没有任何毒性。

相关应用
我现在用的左点护龈健齿牙膏和左点牙釉质修护牙膏,就是采用以上的技术,属于国内最高标准制定单位。了解我的朋友都知道,我用的很多产品都是标准制定单位品牌,毕竟规则制定者的技术积累在行业内肯定是排头部。

口腔问题无外乎牙龈出血、牙龈萎缩、牙齿敏感、牙釉质损伤、口腔细菌,这几个问题。解决了以上问题,就能让口腔回到健康状态,但是一款牙膏解决所有问题显然不现实,所以就像以前的白加黑一样,衍生出了两款牙膏。

左点再生硅牙膏护龈健齿系列,采用RegeSi再生硅护龈原理:释放的钙离子促进凝血酶产生,加快伤口愈合止血减少牙龈出血;促进巨噬细胞从M1促炎型转向M2促修复型,抑制疤痕形成减缓牙龈损伤;促进成纤维细胞增殖,合成细胞外基质,分泌多种生长因子,加速创伤组织细胞还原再生修复口腔黏膜;抑制成纤维细胞向肌成纤维细胞的分化和胶原的过度沉积,抑制瘢痕形成,改善牙龈萎缩状态; 总的来说拥有优秀的止血、抑制炎症、增殖、重塑的四大显著效果。连续使用两个星期,采用RegeSi再生硅技术的牙膏,伤口闭合率远超行业普遍的百分之四十几,能够达到98%左右,有效降低牙龈炎,明显改善牙龈病变带来的口腔问题。

左点再生硅牙膏牙釉质修护系列,利用RegeSi再生硅(磷硅酸钙)与唾液发生钙、磷离子交换形成硅凝胶层,硅凝胶层作为基底吸附钙、磷离子在表面沉积,形成牙齿相同成分的晶体——羟基磷灰石,从而实现封闭牙本质小管的目的。可以有效改善牙齿敏感、牙釉质磨损等牙齿损伤。由于和牙齿成分类似,充分融合,就好像让我们的牙齿有了再生能力,可以有效抑制牙菌斑,口腔致病菌,还可以对脱矿牙釉质层进行修复,使受损牙釉质硬度恢复到健康水平,增强牙釉质强度,保持牙齿健康。并且还有三种复合护齿酶:木瓜蛋白酶水解菌斑、溶菌酶溶解菌斑减少牙石、菠萝蛋白酶分解牙菌斑,减少各种菌对牙齿表面的伤害。

牙刷
关于口腔健康,除了牙膏之外,牙刷的选用也很重要。现在很多朋友会选用电动牙刷,其实对于损伤很敏感牙齿来说,传统手动的牙刷更合适,毕竟力量可控,强度适中。如果目前已经在用电动牙刷,而牙齿敏感或有损伤怎么办?改掉以前使用习惯,使用最小档,并且不要额外施加压力。电动牙刷的使用今天不过多介绍,如果有必要可以单开一期,今天主要来说一说手动牙刷的选择。

手动牙刷是我们使用最广的刷牙方式。一次性牙刷就不说了,只是应急。我从电动牙刷改回手动牙刷之后,对牙刷品质也有了更高的要求。这一次选择牙膏时,为了省事接受了牙刷牙膏打包方案。那么这款金属柄的牙刷,有哪些特殊之处呢?

我们常见的牙刷都是刷头和手柄一体,而这一款采用分体设计。这样设计之后,每次只需要更换刷头,而手柄可以多次使用,所以就可以采用更好的材质和更好的做工来打造手柄。

环保铝合金实心手柄,采用CNC精雕工艺,通过14道工序精细打磨,阳极氧化喷沙,旗舰手机级抛光,外表和旗舰手机、手表表面一样的质感。

刷头高密分区织毛,高低搭配分区清洁,保护牙龈的同时还能提高清洁力。0.01mm抗菌丝尖,可以深入缝隙清洁牙齿,经过磨尖磨圆变得柔软护龈,让刷牙变得更舒适。总体感觉比同价位传统的牙刷刷头品质要高很多。毕竟传统牙刷一体设计,手柄也要占成本的。想想以前每次换牙刷整体丢弃,那么大的体积好像也有些不环保。金属柄普通版牙刷

使用体验
金属手柄拿在手里更有质感,表面工艺也不会留有指纹。要比我以前使用的牙刷手柄要粗壮一些,采用巴氏刷牙法,只需要转动手柄就能实现刷头上下滚动,力道更从容方便。每次刷完牙用水冲洗的时候,也更容易清洗干净。金属柄升级牙刷

相比我以前的牙刷刷头,这款刷头表面刷毛更宽阔一些,一始确实需要适应,但用了之后感觉刷毛单次接触面更广,刷牙时的效率高了很多。

牙膏的膏体晶莹但不剔透,洁白粘稠,没有注入花里胡哨的东西,口感也没有多余的味道,毕竟修复功效才是关键。不含酒精、不含SLS发泡剂、不含防腐剂,纯净零添加,孕妇也可使用。用了一周了,强效护龈效果明显,口腔黏膜伤口修护效果突出。我冬天容易有口腔溃疡,涂抹患处修护溃疡愈合时间明显缩短了。而且我以前牙齿磨损很厉害,比较敏感,吃一些酸性的水果牙齿酸的厉害,而这一次吃柚子,过后我神奇的发现,牙酸并没有出现。这次牙膏用完,我想最终验证牙齿的修复效果,去让牙医看一看牙齿磨损改善程度。修复效果明显,我会在评论区追更一下。

科学养护
我感觉口腔健康,要科学养护,刷牙时不要总觉得刷不干净,用力太大会造成牙齿表面严重磨损,还会造成牙龈发炎。如果使用电动牙刷,不要使用震感特别强,更不要用手施加压力,暴力刷牙,这样操作只会适得其反。对于敏感或有损伤的牙齿,回归到普通手动牙刷,更科学易操作一些。其实如果觉得刷的不干净,采用巴氏刷牙法轻轻刷牙,延长时间要更科学。如上图,这支左点金属牙刷我用了一段时间,发现像我这种手小或者女士使用,标准版刚刚好。如果手比较大的朋友,最好买比标准版手柄更长的Pro版金属牙刷更合适。

牙膏尽量不要选择有各种颜色和口味的,让牙膏回归本源,毕竟刷牙的目的是为了口腔健康。这一次使用含有RegeSi再生硅成分的左点牙膏,让我对牙膏有了重新的认识。RegeSi再生硅其实早已应用于各个健康领域,比如人工骨骼,骨损伤、骨肿瘤(靶向载药)、软骨修复、牙齿种植等骨骼类问题解决方案;剖腹产、切割伤、医美整形伤口,迅速愈合,伤口愈合后无疤痕等伤口修护愈合领域;牙齿修复、牙釉质修复、预防牙龈萎缩、 预防蛀牙,口腔溃疡等口腔养护修护;以及各种需要伤口愈合及骨骼养护相关领域。RegeSi再生硅融入到牙膏成分中,让牙膏在洁牙的同时,还拥有了对牙龈和牙齿各种问题的养护修护作用,让牙膏成为了极具科技含量的修护型产品,可以减少各种口腔问题的发生。关注口腔健康又不知道怎么选的朋友,值得一试。如果对以上还有什么问题,欢迎在评论区问我。修复牙膏升级版牙膏